Introduction

Securing communication between distributed components is critical in modern applications, especially as systems become more interconnected. Threats such as eavesdropping, data tampering, and unauthorized access can undermine system reliability and user trust. Implementing robust security measures — like encryption, authentication, and secure protocols — can help safeguard interactions within distributed architectures.

None

Encryption

Encryption is the process of converting plaintext data into a coded format (ciphertext) that can only be read by someone with the appropriate decryption key.

Transport Layer Security (TLS)

In a distributed system, services may need to communicate with each other (e.g., a microservice architecture). Implementing TLS between these services ensures that any data exchanged is secure from unauthorized access.

None
TLS
None

Steps to Implement TLS

Generate Certificates

# Generate a private key
openssl genrsa -out service.key 2048

# Create a certificate signing request (CSR)
openssl req -new -key service.key -out service.csr

# Generate a self-signed certificate (for development)
openssl x509 -req -days 365 -in service.csr -signkey service.key -out service.crt

Configure Services

Each microservice should be configured to use TLS.

server:
  ssl:
    key-store: classpath:keystore.p12
    key-store-password: changeit
    key-store-type: PKCS12
    key-alias: your-service

Update Service Communication

Ensure that services communicate over HTTPS instead of HTTP. Update the service URLs in the configuration files.

# Example of a service calling another service
my-service:
  url: https://my-other-service:8443/api

Other Configurations:

  • Ensure that the ports used for HTTPS (typically 443) are open in your firewall settings.
  • If you are using a load balancer, configure it to handle TLS termination and forward requests to the appropriate services.

End-to-End Encryption (E2EE)

End-to-End Encryption (E2EE) takes security a step further by ensuring that only the intended recipients can read the data.

E2EE is particularly useful in applications requiring high privacy standards, such as messaging apps (e.g., Signal, WhatsApp) or financial transactions. In distributed systems, this approach is beneficial when sensitive information (like personal data or confidential business communications) is transmitted between components.

from Crypto.PublicKey import RSA
from Crypto.Cipher import PKCS1_OAEP

def encrypt_message(public_key, message):
    rsa_key = RSA.import_key(public_key)
    cipher = PKCS1_OAEP.new(rsa_key)
    encrypted_message = cipher.encrypt(message.encode())
    return encrypted_message
def decrypt_message(private_key, encrypted_message):
    rsa_key = RSA.import_key(private_key)
    cipher = PKCS1_OAEP.new(rsa_key)
    decrypted_message = cipher.decrypt(encrypted_message).decode()
    return decrypted_message

Authentication

Authentication ensures that each component can verify the identity of the other, thereby preventing unauthorized access and maintaining the integrity of the system.

API Keys and Tokens

These mechanisms used to authenticate requests between services.

  • An API key is a unique identifier that is generated for a client or application. It is typically a long string of characters.
  • JWT is a compact and self-contained way to represent claims between two parties
None

OAuth2

OAuth2 is an authorization framework that allows third-party services to exchange user information without sharing credentials. It is particularly useful in microservices architectures where different services may need to interact securely.

OAuth2 allows defining scopes to limit the level of access granted by the user. For instance, an application might request read-only access to a user's profile instead of full access.

None
import requests

# Define your client credentials and endpoints
CLIENT_ID = 'your_client_id'
CLIENT_SECRET = 'your_client_secret'
AUTHORIZATION_URL = 'https://example.com/oauth/authorize'
TOKEN_URL = 'https://example.com/oauth/token'
REDIRECT_URI = 'https://yourapp.com/callback'

# Step 1: Direct the user to the authorization URL
def get_authorization_code():
    print("Go to the following URL to authorize the application:")
    print(f"{AUTHORIZATION_URL}?response_type=code&client_id={CLIENT_ID}&redirect_uri={REDIRECT_URI}")

# Step 2: Exchange authorization code for an access token
def exchange_code_for_token(authorization_code):
    response = requests.post(TOKEN_URL, data={
        'grant_type': 'authorization_code',
        'code': authorization_code,
        'redirect_uri': REDIRECT_URI,
        'client_id': CLIENT_ID,
        'client_secret': CLIENT_SECRET,
    })
    
    if response.status_code == 200:
        token_info = response.json()
        return token_info['access_token']
    else:
        print("Failed to obtain access token:", response.json())
        return None

# Example usage
get_authorization_code()
authorization_code = input("Enter the authorization code: ")
access_token = exchange_code_for_token(authorization_code)

if access_token:
    print("Access Token:", access_token)

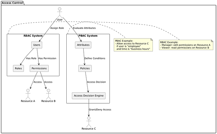
Access Control

Access control is vital in distributed systems to ensure that users and services have appropriate permissions to access resources and perform operations.

Role-Based Access Control (RBAC)

Role-Based Access Control (RBAC) is a method of regulating access to resources based on the roles assigned to users within an organization.

In distributed systems, RBAC is often used to control access to APIs, databases, and user interfaces. For example, in a microservices architecture, specific services can enforce RBAC to restrict which users can invoke certain endpoints based on their roles.

Policy-Based Access Control (PBAC)

Policy-Based Access Control (PBAC), sometimes referred to as Attribute-Based Access Control (ABAC), uses policies to determine access rights based on various attributes and conditions.

PBAC is particularly useful for applications that require dynamic access control, such as cloud environments or applications with varied user types and access requirements. For example, a healthcare system might use PBAC to restrict access to patient records based on both user roles and patient privacy requirements.

None
class RBAC:
    def __init__(self):
        self.roles = {}
        self.permissions = {}

    def add_role(self, role):
        if role not in self.roles:
            self.roles[role] = set()

    def add_permission(self, permission):
        if permission not in self.permissions:
            self.permissions[permission] = set()

    def assign_permission_to_role(self, role, permission):
        if role in self.roles and permission in self.permissions:
            self.roles[role].add(permission)
            self.permissions[permission].add(role)

    def check_access(self, role, permission):
        return permission in self.roles.get(role, set())

class PBAC:
    def __init__(self):
        self.policies = []

    def add_policy(self, policy):
        self.policies.append(policy)

    def evaluate_access(self, user_attributes):
        for policy in self.policies:
            if policy['condition'](user_attributes):
                return True
        return False

# Example usage

# RBAC setup
rbac_system = RBAC()
rbac_system.add_role('Manager')
rbac_system.add_role('Viewer')
rbac_system.add_permission('edit_resource')
rbac_system.add_permission('view_resource')

rbac_system.assign_permission_to_role('Manager', 'edit_resource')
rbac_system.assign_permission_to_role('Viewer', 'view_resource')

# Check RBAC access
print("RBAC Access Check:")
print("Manager can edit:", rbac_system.check_access('Manager', 'edit_resource'))  # True
print("Viewer can edit:", rbac_system.check_access('Viewer', 'edit_resource'))    # False

# PBAC setup
pbac_system = PBAC()

# Define a policy as a lambda function
business_hours_policy = {
    'condition': lambda attributes: attributes.get('role') == 'employee' and attributes.get('time') in ['9 AM', '10 AM', '11 AM']
}
pbac_system.add_policy(business_hours_policy)

# Check PBAC access
user_attributes = {'role': 'employee', 'time': '10 AM'}
print("\nPBAC Access Check:")
print("Access granted:", pbac_system.evaluate_access(user_attributes))  # True

user_attributes['time'] = '8 AM'  # Change time to outside business hours
print("Access granted:", pbac_system.evaluate_access(user_attributes))  # False

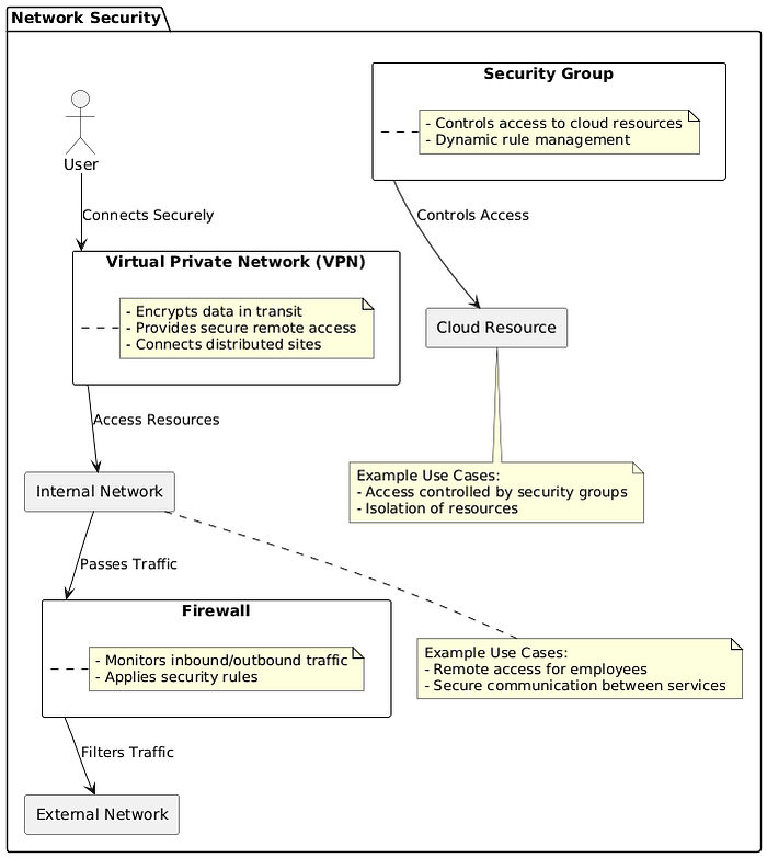
Network Security

In distributed systems, firewalls can be placed at various points, such as at the perimeter of a network (to control access from the outside) and between different segments of an internal network.

In a microservices architecture, security groups can be configured to allow communication only between specific services, reducing the attack surface and enhancing overall security.

None

Service Mesh

A Service Mesh provides a dedicated infrastructure layer that handles various aspects of service communication, including traffic management, security, observability, and resilience.

None

Enable mTLS for Services

# Enable mutual TLS for the default namespace
apiVersion: security.istio.io/v1beta1
kind: PeerAuthentication
metadata:
  name: default
  namespace: your-namespace
spec:
  mtls:
    mode: STRICT

Define a Virtual Service

A virtual service allows you to define rules for routing traffic to your services.

apiVersion: networking.istio.io/v1beta1
kind: VirtualService
metadata:
  name: service-a
  namespace: your-namespace
spec:
  hosts:
    - service-a.your-namespace.svc.cluster.local
  http:
    - match:
        - uri:
            prefix: /v1
      route:
        - destination:
            host: service-a
            port:
              number: 80

Define a Destination Rule

A destination rule configures policies for traffic intended for a service.

apiVersion: networking.istio.io/v1beta1
kind: DestinationRule
metadata:
  name: service-a
  namespace: your-namespace
spec:
  host: service-a.your-namespace.svc.cluster.local
  trafficPolicy:
    tls:
      mode: ISTIO_MUTUAL

Checksums and Hashing

Use checksums or hashing algorithms to verify the integrity of the data being transmitted.

None

Checksums

These are simple error-detecting codes derived from the data being transmitted. They are calculated by summing the binary values of the data in a specific manner.

import zlib

def calculate_checksum(data):
    # Calculate the checksum using zlib
    return zlib.crc32(data.encode())

# Example usage
data = "Hello, this is a test message."
checksum = calculate_checksum(data)

# Simulate sending data and checksum
print("Data:", data)
print("Checksum:", checksum)

# On the receiving end
received_data = data  # In practice, this would be the received data
received_checksum = checksum  # This would be the received checksum

# Verify integrity
if calculate_checksum(received_data) == received_checksum:
    print("Data integrity verified.")
else:
    print("Data integrity check failed.")

Hashing Algorithms

Hashing algorithms produce a fixed-size string (hash) from input data of any size. Unlike checksums, cryptographic hash functions (like SHA-256) are designed to be collision-resistant, meaning it's difficult to generate the same hash from different inputs.

import hashlib

def calculate_hash(data):
    # Calculate the SHA-256 hash
    return hashlib.sha256(data.encode()).hexdigest()

# Example usage
data = "Hello, this is a test message."
data_hash = calculate_hash(data)

# Simulate sending data and hash
print("Data:", data)
print("Hash:", data_hash)

# On the receiving end
received_data = data  # In practice, this would be the received data
received_hash = data_hash  # This would be the received hash

# Verify integrity
if calculate_hash(received_data) == received_hash:
    print("Data integrity verified.")
else:
    print("Data integrity check failed.")

Configuration Management

  • Secrets Management: Use tools (like HashiCorp Vault, AWS Secrets Manager) to manage and secure sensitive information such as API keys and credentials.
  • Environment Isolation: Ensure that different environments (development, staging, production) have isolated configurations.
None

Zero Trust Architecture

Assume Breach: Design systems under the assumption that breaches can occur, implementing strict verification for all access requests.

None

Conclusion

By implementing a comprehensive approach that includes encryption, authentication, access control, and regular security assessments, organizations can mitigate risks and enhance their overall security posture in an increasingly interconnected landscape.