"Tell me about yourself" is one of the most commonly asked interview questions. It's deceptively open-ended, yet it holds the power to set the tone for the rest of your interview.

What's the trick? This question isn't an invitation to recite your resume; it's an opportunity to give a concise, compelling summary of why you're the best fit for the role.

In this article, I'll walk you through a simple yet effective framework to nail this question, and I'll provide examples tailored for different roles like Cloud Solutions Architect, Software Developer, Technical Manager, and HR.

None

What Hiring Managers Really Want to Hear

Hiring managers listen for answers that reveal:

  • Why you're the best candidate.
  • The unique value you bring to the role.
  • How you can help solve their challenges.

So, how do you showcase that? Do the home as best as you can on above framework. Let me help you out more on it as following:

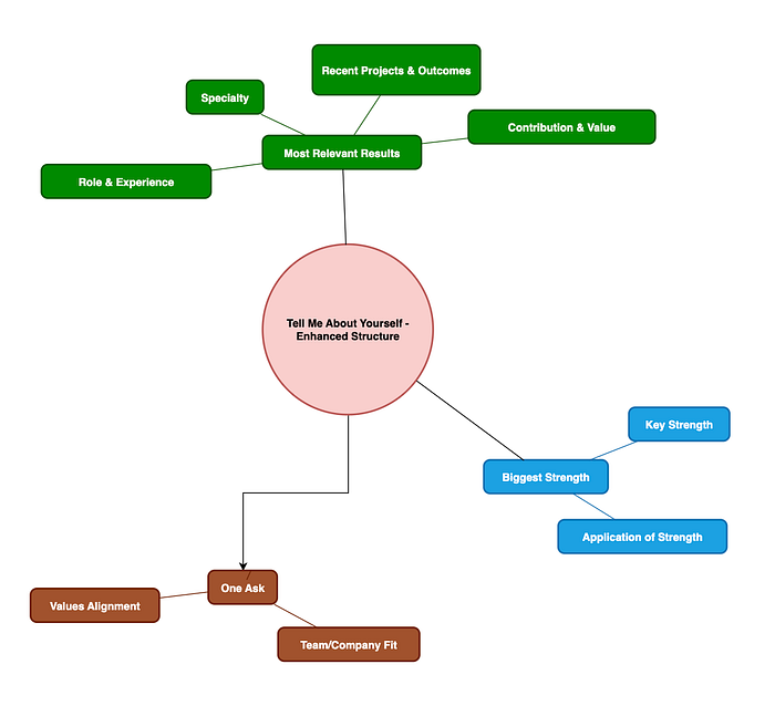
The 3-Step Framework

Here's a practical approach inspired by career expert Terry Danylak. This "secret formula" breaks your response into three parts, focusing on relevance, impact, and fit to help you make a lasting impression.

None
  1. Your Most Relevant Results
  • Role & Experience: Start by sharing your current role, years of experience, and expertise.
  • Specialty: Mention a unique skill or aspect of your role that makes you stand out.
  • Recent Projects & Outcomes: Highlight a recent project with measurable results.
  • Contribution & Value: Conclude with a statement on how your contributions added value.

2. Your Biggest Strength

  • Key Strength: Identify one strength that directly aligns with the job requirements.
  • Application: Describe how you leverage this strength to deliver exceptional results.

3. Your One Ask

  • What You Seek: Clarify what you're looking for in a team and company.
  • Values Alignment: Explain your values and how they resonate with the company.

Answer Examples by Role

Here's how this formula plays out across four different roles.

1. Cloud Solutions Architect

Your Most Relevant Results: "I'm a Cloud Solutions Architect with over 8 years of experience in multi-cloud environments, especially AWS and Azure. Recently, I led a cloud migration project for a healthcare client that resulted in a 30% cost reduction while maintaining compliance with strict regulatory requirements, underscoring my strengths in both efficiency and security."

Your Biggest Strength: "My strongest asset is my ability to design secure, scalable cloud solutions. This strength aligns perfectly with your focus on cloud innovation, as I apply it by constantly optimizing infrastructure for performance and resilience."

Your One Ask: "I'm looking for a team that values collaboration and innovation. Your company's commitment to cutting-edge cloud solutions resonates with my passion for creating impactful, high-performance infrastructures."

2. Software Developer

Your Most Relevant Results: "As a software developer with 5 years of experience in full-stack development, I've specialized in JavaScript frameworks like React and Node.js. In my last role, I led a transition to a microservices-based architecture, which increased scalability by 50% and improved load times by 30%."

Your Biggest Strength: "My biggest strength is my ability to innovate with modern web technologies, ensuring high standards of performance and user experience. This strength is critical in roles focused on front-end excellence, as I bring a strong focus on performance optimization."

Your One Ask: "I'm excited about joining a team that values continuous learning and development. Your focus on pushing web technology boundaries is a perfect match for my growth ambitions and enthusiasm for tackling complex problems."

3. Technical Manager

Your Most Relevant Results: "With over 10 years of experience in IT project management, I've successfully led cross-functional teams to deliver high-impact projects. For example, I managed the development of a CRM system that boosted customer retention by 25%, contributing directly to revenue growth."

Your Biggest Strength: "My strategic planning skills are my strongest asset, allowing me to guide teams effectively and ensure project goals are met consistently. I apply this by aligning resources and fostering clear communication, leading to successful and timely project delivery."

Your One Ask: "I'm looking for a dynamic team that values innovation and supports growth. Your strategic initiatives resonate with my goals, as I'm driven by opportunities to lead projects that contribute meaningfully to an organization's success."

4. HR Role

Your Most Relevant Results: "I have 6 years of experience in HR, specializing in talent acquisition and employee engagement. In my last role, I streamlined the hiring process, reducing the average time-to-hire by 40% and increasing employee retention rates by 20%, showcasing my impact on both efficiency and retention."

Your Biggest Strength: "My strongest skill is my ability to foster positive work environments through effective engagement strategies. This aligns well with your focus on a thriving workplace culture, as I'm dedicated to creating spaces where employees feel motivated and valued."

Your One Ask: "I'm drawn to organizations that prioritize employee well-being and development. Your company's commitment to a positive work culture resonates deeply with my passion for creating environments where teams can thrive."

Call to action:

With this framework, you're not just answering "Tell me about yourself" — you're making a compelling case for why you're the best fit for the role. By focusing on your most relevant experiences, your unique strengths, and your values alignment with the company, you'll leave a lasting impression that moves you closer to landing the job.